Logo
~Sockets~
~Examples~
~Contact~


HttpClientSocket Class Reference
[HTTP Sockets]

Get http response to file or memory. More...

#include <HttpClientSocket.h>

Inheritance diagram for HttpClientSocket:
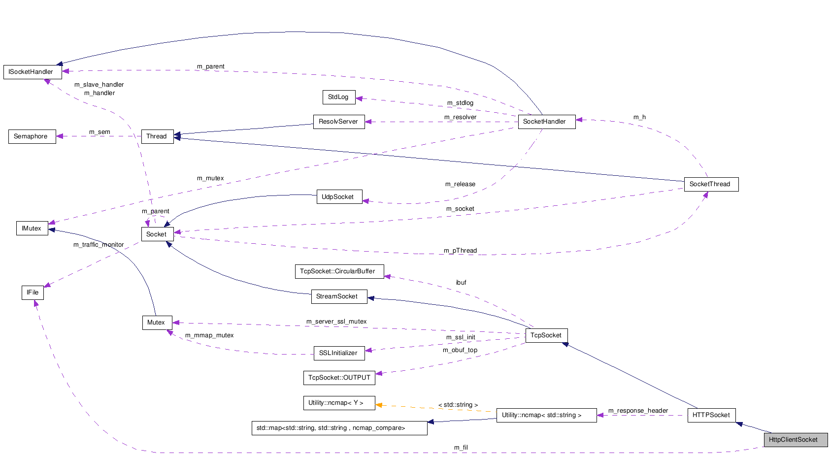
Collaboration diagram for HttpClientSocket:

List of all members.


Public Member Functions

 HttpClientSocket (ISocketHandler &)
 HttpClientSocket (ISocketHandler &, const std::string &url_in)
 HttpClientSocket (ISocketHandler &, const std::string &host, port_t port, const std::string &url_in)
 ~HttpClientSocket ()
void Url (const std::string &url_in, std::string &host, port_t &port)
 Parse url to protocol,host,port,url and file.
void OnFirst ()
 Callback executes when first line has been received.
void OnHeader (const std::string &, const std::string &)
 For each header line this callback is executed.
void OnHeaderComplete ()
 Callback fires when all http headers have been received.
void OnData (const char *, size_t)
 Chunk of http body data recevied.
void OnDelete ()
 Called before a socket class is deleted by the ISocketHandler.
virtual void OnContent ()
 New callback method fires when all data is received.
void SetFilename (const std::string &)
 Write response to this file.
const std::string & Filename () const
void SetDataPtr (unsigned char *, size_t)
 Store response in this buffer.
const std::string & GetContent ()
 Get response headers.
size_t GetContentLength ()
 Get size of response body.
const std::string & GetContentType ()
 Get content type from response header.
size_t GetContentPtr ()
 Get size of received response body.
size_t GetPos ()
 Get size of received response body.
bool Complete ()
 Complete response has been received.
const unsigned char * GetDataPtr () const
 Get ptr to response data buffer.
void SetCloseOnComplete (bool=true)
 Close socket when response received.
const std::string & GetUrlProtocol ()
 Get protocol used from url.
const std::string & GetUrlHost ()
 Get hostname from url.
port_t GetUrlPort ()
 Get port from url.
const std::string & GetUrlFilename ()
 Get filename part of url.

Protected Member Functions

 HttpClientSocket (const HttpClientSocket &s)
HttpClientSocketoperator= (const HttpClientSocket &)

Private Member Functions

void EndConnection ()

Private Attributes

std::string m_filename
 Filename to write response to.
unsigned char * m_data_ptr
 Ptr to buffer where to store response.
size_t m_data_size
 Max size of data buffer.
size_t m_content_length
 Content-length header received from remote.
bool m_content_length_is_set
std::string m_content
 Received http headers.
bool m_data_ptr_set
 Buffer set from outside, do not delete.
IFilem_fil
 Output file.
size_t m_content_ptr
 Number of bytes received from body.
bool m_b_complete
 The entire content-length number of bytes has been received.
bool m_b_close_when_complete
 Close when the full response has been received.
std::string m_protocol
 Protocol part of url_in.
std::string m_host
 Hostname from url_in.
port_t m_port
 Port from url_in.
std::string m_url_filename
 Filename from url_in.
std::string m_content_type
 Content-type: header from response.

Detailed Description

Get http response to file or memory.

Definition at line 47 of file HttpClientSocket.h.


Constructor & Destructor Documentation

HttpClientSocket::HttpClientSocket ( ISocketHandler h  ) 

Definition at line 47 of file HttpClientSocket.cpp.

00048 :HTTPSocket(h)
00049 ,m_data_ptr(NULL)
00050 ,m_data_size(0)
00051 ,m_content_length(0)
00052 ,m_content_length_is_set(false)
00053 ,m_data_ptr_set(false)
00054 ,m_fil(NULL)
00055 ,m_content_ptr(0)
00056 ,m_b_complete(false)
00057 ,m_b_close_when_complete(false)
00058 {
00059 }

HttpClientSocket::HttpClientSocket ( ISocketHandler h,
const std::string &  url_in 
)

Definition at line 62 of file HttpClientSocket.cpp.

References m_host, m_port, m_protocol, m_url_filename, HTTPSocket::SetUrl(), and HTTPSocket::url_this().

00063 :HTTPSocket(h)
00064 ,m_data_ptr(NULL)
00065 ,m_data_size(0)
00066 ,m_content_length(0)
00067 ,m_content_length_is_set(false)
00068 ,m_data_ptr_set(false)
00069 ,m_fil(NULL)
00070 ,m_content_ptr(0)
00071 ,m_b_complete(false)
00072 ,m_b_close_when_complete(false)
00073 {
00074         std::string url;
00075         url_this(url_in, m_protocol, m_host, m_port, url, m_url_filename);
00076         SetUrl( url );
00077 }

HttpClientSocket::HttpClientSocket ( ISocketHandler h,
const std::string &  host,
port_t  port,
const std::string &  url_in 
)

Definition at line 80 of file HttpClientSocket.cpp.

References Utility::l2string(), m_host, m_port, m_protocol, m_url_filename, HTTPSocket::SetUrl(), and HTTPSocket::url_this().

00081 :HTTPSocket(h)
00082 ,m_data_ptr(NULL)
00083 ,m_data_size(0)
00084 ,m_content_length(0)
00085 ,m_content_length_is_set(false)
00086 ,m_data_ptr_set(false)
00087 ,m_fil(NULL)
00088 ,m_content_ptr(0)
00089 ,m_b_complete(false)
00090 ,m_b_close_when_complete(false)
00091 {
00092         std::string url;
00093         std::string tmp = "http://" + host + ":" + Utility::l2string(port) + url_in;
00094         url_this(tmp, m_protocol, m_host, m_port, url, m_url_filename);
00095         SetUrl( url );
00096 }

HttpClientSocket::~HttpClientSocket (  ) 

Definition at line 99 of file HttpClientSocket.cpp.

References m_data_ptr, m_data_ptr_set, and m_fil.

00100 {
00101         if (m_data_ptr && !m_data_ptr_set)
00102         {
00103                 delete[] m_data_ptr;
00104         }
00105         if (m_fil)
00106         {
00107                 m_fil -> fclose();
00108         }
00109 }

HttpClientSocket::HttpClientSocket ( const HttpClientSocket s  )  [inline, protected]

Definition at line 107 of file HttpClientSocket.h.

00107 : HTTPSocket(s) {} // copy constructor


Member Function Documentation

void HttpClientSocket::Url ( const std::string &  url_in,
std::string &  host,
port_t port 
)

Parse url to protocol,host,port,url and file.

Definition at line 313 of file HttpClientSocket.cpp.

References GetUrlHost(), GetUrlPort(), m_host, m_port, m_protocol, m_url_filename, HTTPSocket::SetUrl(), and HTTPSocket::url_this().

00314 {
00315         std::string url;
00316         url_this(url_in, m_protocol, m_host, m_port, url, m_url_filename);
00317         SetUrl(url);
00318         host = GetUrlHost();
00319         port = GetUrlPort();
00320 }

void HttpClientSocket::OnFirst (  )  [virtual]

Callback executes when first line has been received.

GetMethod, GetUrl/GetUri, and GetHttpVersion are valid when this callback is executed.

Implements HTTPSocket.

Definition at line 112 of file HttpClientSocket.cpp.

References HTTPSocket::GetHttpVersion(), HTTPSocket::GetStatus(), HTTPSocket::GetStatusText(), Socket::Handler(), HTTPSocket::IsResponse(), LOG_LEVEL_FATAL, ISocketHandler::LogError(), m_content, and Socket::SetCloseAndDelete().

00113 {
00114         if (!IsResponse())
00115         {
00116                 Handler().LogError(this, "OnFirst", 0, "Response expected but not received - aborting", LOG_LEVEL_FATAL);
00117                 SetCloseAndDelete();
00118         }
00119         m_content = GetHttpVersion() + " " + GetStatus() + " " + GetStatusText() + "\r\n";
00120 }

void HttpClientSocket::OnHeader ( const std::string &  key,
const std::string &  value 
) [virtual]

For each header line this callback is executed.

Parameters:
key Http header name
value Http header value

Implements HTTPSocket.

Definition at line 123 of file HttpClientSocket.cpp.

References m_content, m_content_length, m_content_length_is_set, and m_content_type.

00124 {
00125         m_content += key + ": " + value + "\r\n";
00126         if (!strcasecmp(key.c_str(), "content-length"))
00127         {
00128                 m_content_length = atoi(value.c_str());
00129                 m_content_length_is_set = true;
00130         }
00131         else
00132         if (!strcasecmp(key.c_str(), "content-type"))
00133         {
00134                 m_content_type = value;
00135         }
00136 }

void HttpClientSocket::OnHeaderComplete (  )  [virtual]

Callback fires when all http headers have been received.

Implements HTTPSocket.

Definition at line 139 of file HttpClientSocket.cpp.

References EndConnection(), m_content_length, m_content_length_is_set, m_data_ptr, m_data_size, m_fil, and m_filename.

00140 {
00141         if (m_filename.size())
00142         {
00143                 m_fil = new File;
00144                 if (!m_fil -> fopen(m_filename, "wb"))
00145                 {
00146                         delete m_fil;
00147                         m_fil = NULL;
00148                 }
00149         }
00150         if (!m_data_ptr && m_content_length > 0)
00151         {
00152                 m_data_ptr = new unsigned char[m_content_length];
00153                 m_data_size = m_content_length;
00154         }
00155         // make sure we finish in a good way even when response
00156         // has content-length: 0
00157         if (m_content_length_is_set && m_content_length == 0)
00158         {
00159                 EndConnection();
00160         }
00161 }

void HttpClientSocket::OnData ( const char *  ,
size_t   
) [virtual]

Chunk of http body data recevied.

Implements HTTPSocket.

Definition at line 181 of file HttpClientSocket.cpp.

References EndConnection(), Socket::Handler(), LOG_LEVEL_ERROR, ISocketHandler::LogError(), m_content_length, m_content_ptr, m_data_ptr, m_data_size, and m_fil.

00182 {
00183         if (m_fil)
00184         {
00185                 m_fil -> fwrite(buf, 1, len);
00186         }
00187         if (m_data_ptr)
00188         {
00189                 size_t left = m_data_size - m_content_ptr;
00190                 size_t sz = len < left ? len : left;
00191                 if (sz > 0)
00192                         memcpy(m_data_ptr + m_content_ptr, buf, sz);
00193                 m_content_ptr += sz;
00194                 if (len > left)
00195                 {
00196                         Handler().LogError(this, "OnData", -1, "content buffer overflow", LOG_LEVEL_ERROR);
00197                 }
00198         }
00199         if (m_content_ptr == m_content_length && m_content_length)
00200         {
00201                 EndConnection();
00202         }
00203 }

void HttpClientSocket::OnDelete (  )  [virtual]

Called before a socket class is deleted by the ISocketHandler.

Reimplemented from Socket.

Definition at line 206 of file HttpClientSocket.cpp.

References m_b_complete, m_fil, and OnContent().

00207 {
00208         if (!m_b_complete)
00209         {
00210                 if (m_fil)
00211                 {
00212                         m_fil -> fclose();
00213                         delete m_fil;
00214                         m_fil = NULL;
00215                 }
00216                 m_b_complete = true;
00217                 OnContent();
00218         }
00219 }

void HttpClientSocket::OnContent (  )  [virtual]

New callback method fires when all data is received.

Definition at line 272 of file HttpClientSocket.cpp.

Referenced by EndConnection(), and OnDelete().

00273 {
00274 }

void HttpClientSocket::SetFilename ( const std::string &  x  ) 

Write response to this file.

Definition at line 222 of file HttpClientSocket.cpp.

References m_filename.

Referenced by HttpGetSocket::HttpGetSocket().

00223 {
00224         m_filename = x;
00225 }

const std::string& HttpClientSocket::Filename (  )  const [inline]

Definition at line 69 of file HttpClientSocket.h.

00069 { return m_filename; }

void HttpClientSocket::SetDataPtr ( unsigned char *  buf,
size_t  len 
)

Store response in this buffer.

Definition at line 228 of file HttpClientSocket.cpp.

References m_data_ptr, m_data_ptr_set, and m_data_size.

00229 {
00230         m_data_ptr = buf;
00231         m_data_size = len;
00232         m_data_ptr_set = true;
00233 }

const std::string & HttpClientSocket::GetContent (  ) 

Get response headers.

Definition at line 236 of file HttpClientSocket.cpp.

References m_content.

00237 {
00238         return m_content;
00239 }

size_t HttpClientSocket::GetContentLength (  ) 

Get size of response body.

Definition at line 242 of file HttpClientSocket.cpp.

References m_content_length.

00243 {
00244         return m_content_length;
00245 }

const std::string & HttpClientSocket::GetContentType (  ) 

Get content type from response header.

Definition at line 307 of file HttpClientSocket.cpp.

References m_content_type.

00308 {
00309         return m_content_type;
00310 }

size_t HttpClientSocket::GetContentPtr (  ) 

Get size of received response body.

Definition at line 248 of file HttpClientSocket.cpp.

References m_content_ptr.

00249 {
00250         return m_content_ptr;
00251 }

size_t HttpClientSocket::GetPos (  ) 

Get size of received response body.

Definition at line 254 of file HttpClientSocket.cpp.

References m_content_ptr.

00255 {
00256         return m_content_ptr;
00257 }

bool HttpClientSocket::Complete (  ) 

Complete response has been received.

Definition at line 260 of file HttpClientSocket.cpp.

References m_b_complete.

00261 {
00262         return m_b_complete;
00263 }

const unsigned char * HttpClientSocket::GetDataPtr (  )  const

Get ptr to response data buffer.

Definition at line 266 of file HttpClientSocket.cpp.

References m_data_ptr.

00267 {
00268         return m_data_ptr;
00269 }

void HttpClientSocket::SetCloseOnComplete ( bool  x = true  ) 

Close socket when response received.

Definition at line 277 of file HttpClientSocket.cpp.

References m_b_close_when_complete.

00278 {
00279         m_b_close_when_complete = x;
00280 }

const std::string & HttpClientSocket::GetUrlProtocol (  ) 

Get protocol used from url.

Definition at line 283 of file HttpClientSocket.cpp.

References m_protocol.

00284 {
00285         return m_protocol;
00286 }

const std::string & HttpClientSocket::GetUrlHost (  ) 

port_t HttpClientSocket::GetUrlPort (  ) 

Get port from url.

Definition at line 295 of file HttpClientSocket.cpp.

References m_port.

Referenced by HttpGetSocket::DoConnect(), HttpGetSocket::OnConnect(), HttpPutSocket::Open(), HttpPostSocket::Open(), and Url().

00296 {
00297         return m_port;
00298 }

const std::string & HttpClientSocket::GetUrlFilename (  ) 

Get filename part of url.

Definition at line 301 of file HttpClientSocket.cpp.

References m_url_filename.

00302 {
00303         return m_url_filename;
00304 }

HttpClientSocket& HttpClientSocket::operator= ( const HttpClientSocket  )  [inline, protected]

Definition at line 108 of file HttpClientSocket.h.

00108 { return *this; } // assignment operator

void HttpClientSocket::EndConnection (  )  [private]

Definition at line 164 of file HttpClientSocket.cpp.

References m_b_close_when_complete, m_b_complete, m_fil, OnContent(), and Socket::SetCloseAndDelete().

Referenced by OnData(), and OnHeaderComplete().

00165 {
00166         if (m_fil)
00167         {
00168                 m_fil -> fclose();
00169                 delete m_fil;
00170                 m_fil = NULL;
00171         }
00172         m_b_complete = true;
00173         OnContent();
00174         if (m_b_close_when_complete)
00175         {
00176                 SetCloseAndDelete();
00177         }
00178 }


Member Data Documentation

std::string HttpClientSocket::m_filename [private]

Filename to write response to.

Reimplemented in HttpPutSocket.

Definition at line 111 of file HttpClientSocket.h.

Referenced by OnHeaderComplete(), and SetFilename().

unsigned char* HttpClientSocket::m_data_ptr [private]

Ptr to buffer where to store response.

Definition at line 112 of file HttpClientSocket.h.

Referenced by GetDataPtr(), OnData(), OnHeaderComplete(), SetDataPtr(), and ~HttpClientSocket().

Max size of data buffer.

Definition at line 113 of file HttpClientSocket.h.

Referenced by OnData(), OnHeaderComplete(), and SetDataPtr().

Content-length header received from remote.

Reimplemented in HttpPostSocket, and HttpPutSocket.

Definition at line 114 of file HttpClientSocket.h.

Referenced by GetContentLength(), OnData(), OnHeader(), and OnHeaderComplete().

Definition at line 115 of file HttpClientSocket.h.

Referenced by OnHeader(), and OnHeaderComplete().

std::string HttpClientSocket::m_content [private]

Received http headers.

Definition at line 116 of file HttpClientSocket.h.

Referenced by GetContent(), OnFirst(), and OnHeader().

Buffer set from outside, do not delete.

Definition at line 117 of file HttpClientSocket.h.

Referenced by SetDataPtr(), and ~HttpClientSocket().

Output file.

Definition at line 118 of file HttpClientSocket.h.

Referenced by EndConnection(), OnData(), OnDelete(), OnHeaderComplete(), and ~HttpClientSocket().

Number of bytes received from body.

Definition at line 119 of file HttpClientSocket.h.

Referenced by GetContentPtr(), GetPos(), and OnData().

The entire content-length number of bytes has been received.

Definition at line 120 of file HttpClientSocket.h.

Referenced by Complete(), EndConnection(), and OnDelete().

Close when the full response has been received.

Definition at line 121 of file HttpClientSocket.h.

Referenced by EndConnection(), and SetCloseOnComplete().

std::string HttpClientSocket::m_protocol [private]

Protocol part of url_in.

Definition at line 122 of file HttpClientSocket.h.

Referenced by GetUrlProtocol(), HttpClientSocket(), and Url().

std::string HttpClientSocket::m_host [private]

Hostname from url_in.

Definition at line 123 of file HttpClientSocket.h.

Referenced by GetUrlHost(), HttpClientSocket(), and Url().

Port from url_in.

Definition at line 124 of file HttpClientSocket.h.

Referenced by GetUrlPort(), HttpClientSocket(), and Url().

std::string HttpClientSocket::m_url_filename [private]

Filename from url_in.

Definition at line 125 of file HttpClientSocket.h.

Referenced by GetUrlFilename(), HttpClientSocket(), and Url().

std::string HttpClientSocket::m_content_type [private]

Content-type: header from response.

Reimplemented in HttpPostSocket, and HttpPutSocket.

Definition at line 126 of file HttpClientSocket.h.

Referenced by GetContentType(), and OnHeader().


The documentation for this class was generated from the following files:
Page, code, and content Copyright (C) 2007 by Anders Hedström
Generated for C++ Sockets by  doxygen 1.4.4